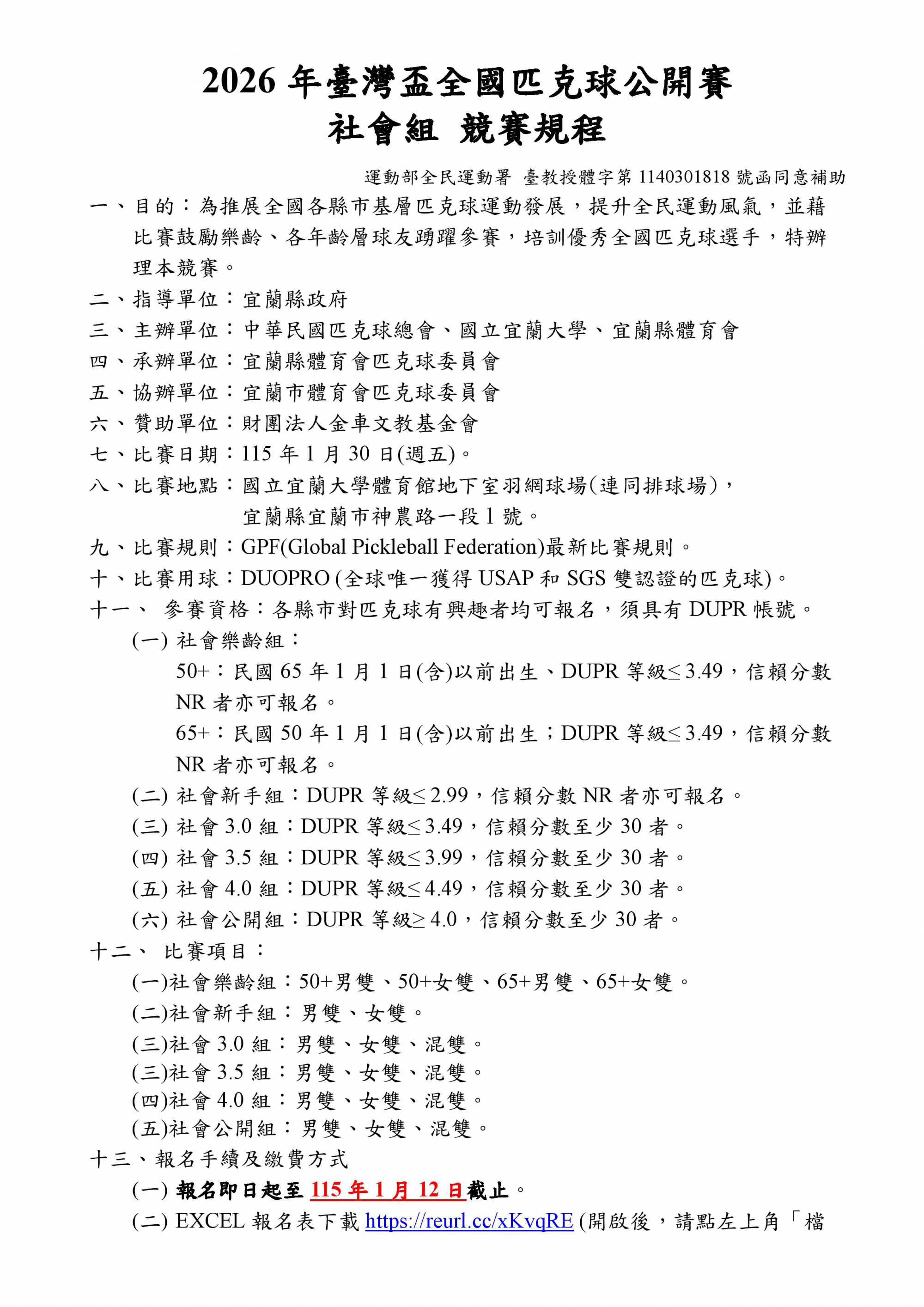
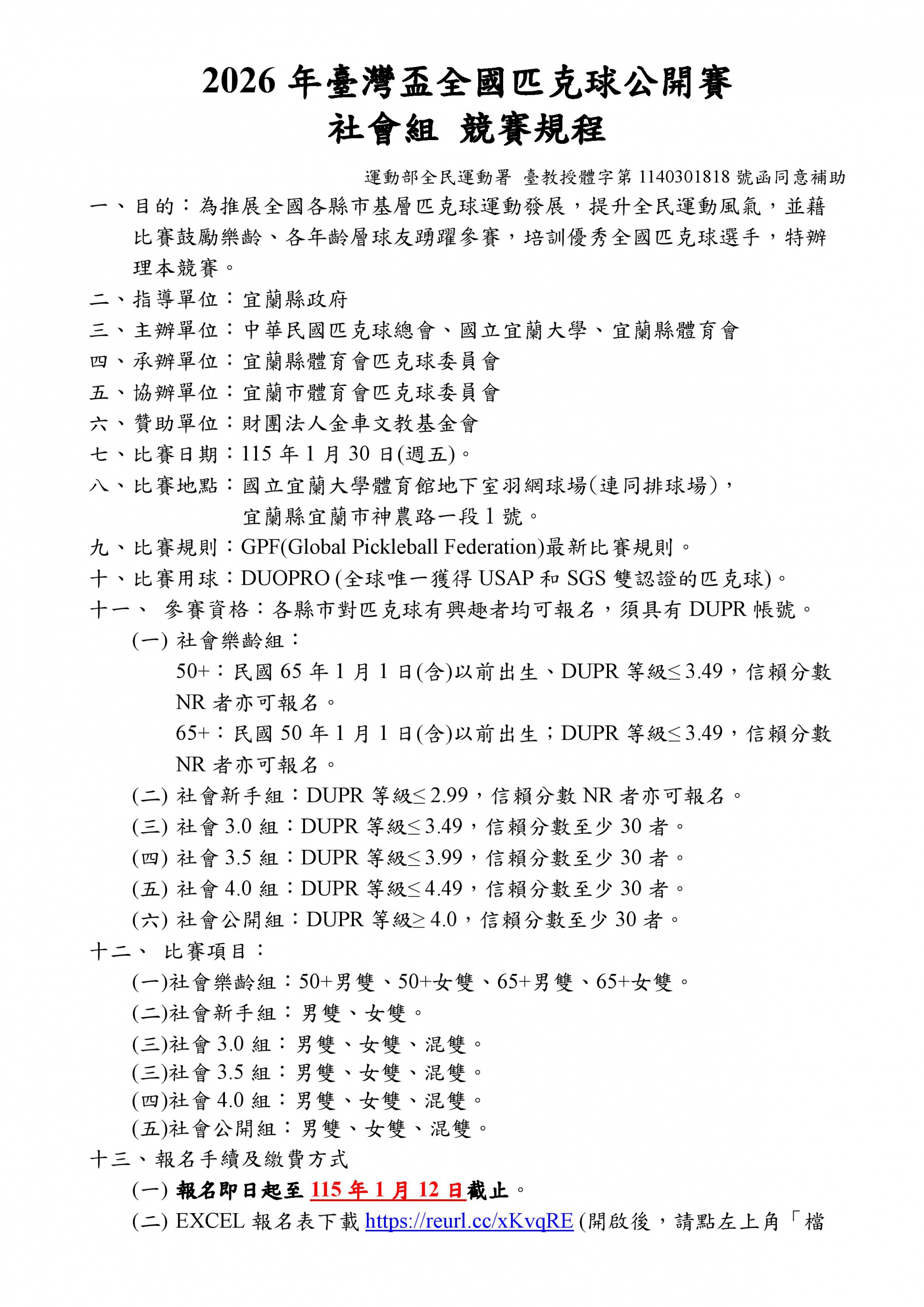
2026年臺灣盃全國匹克球公開賽(社會組)開始報名嘍
社會組比賽日期:115年1月30日(週五)。
比賽地點:國立宜蘭大學體育館地下室羽網球場(連同排球場),宜蘭縣宜蘭市神農路一段1號。
報名手續及繳費方式
(一)報名即日起至115年1月12日截止。
(二)社會組EXCEL報名表下載 https://reurl.cc/xKvqRE (開啟後,請點左上角「檔案」→點選「下載」後→選擇EXCEL,即可下載編輯)。
(三)每人至多報名2項,報名費用雙打每隊600元。
(四)大會贈送每人紀念品、飲料乙份,報名2項亦只贈送乙份,領隊及教練無贈品。
(五)請先將報名費匯款至本會帳戶戶名:中華民國匹克球總會 臺灣銀行鳳山分行(004),帳號:025001198347
EXCEL報名表填寫完成(請參考範例圖示),連同繳款證明(截圖或拍照)上傳至報名系統 https://reurl.cc/VmMkdR
「依據個人資料保護法及其相關法令辦理個人資料保護作業,且於同意書已明定所蒐集之個人資料之處理與利用方式」;報名完成後即視同參賽人員同意所提個資作為大會辦理本賽事相關用途使用。
雙打、混雙、團體項目沒有限制同校,可以跨校組隊
須依性別報名,女子不得報名男子項目
報名前請務必詳閱完整競賽規程 https://reurl.cc/1kbR69
中華民國匹克球總會FB粉專 https://www.facebook.com/CTPF.TW
宜蘭縣體育會匹克球委員會FB粉專 https://www.facebook.com/groups/1303773863580497











