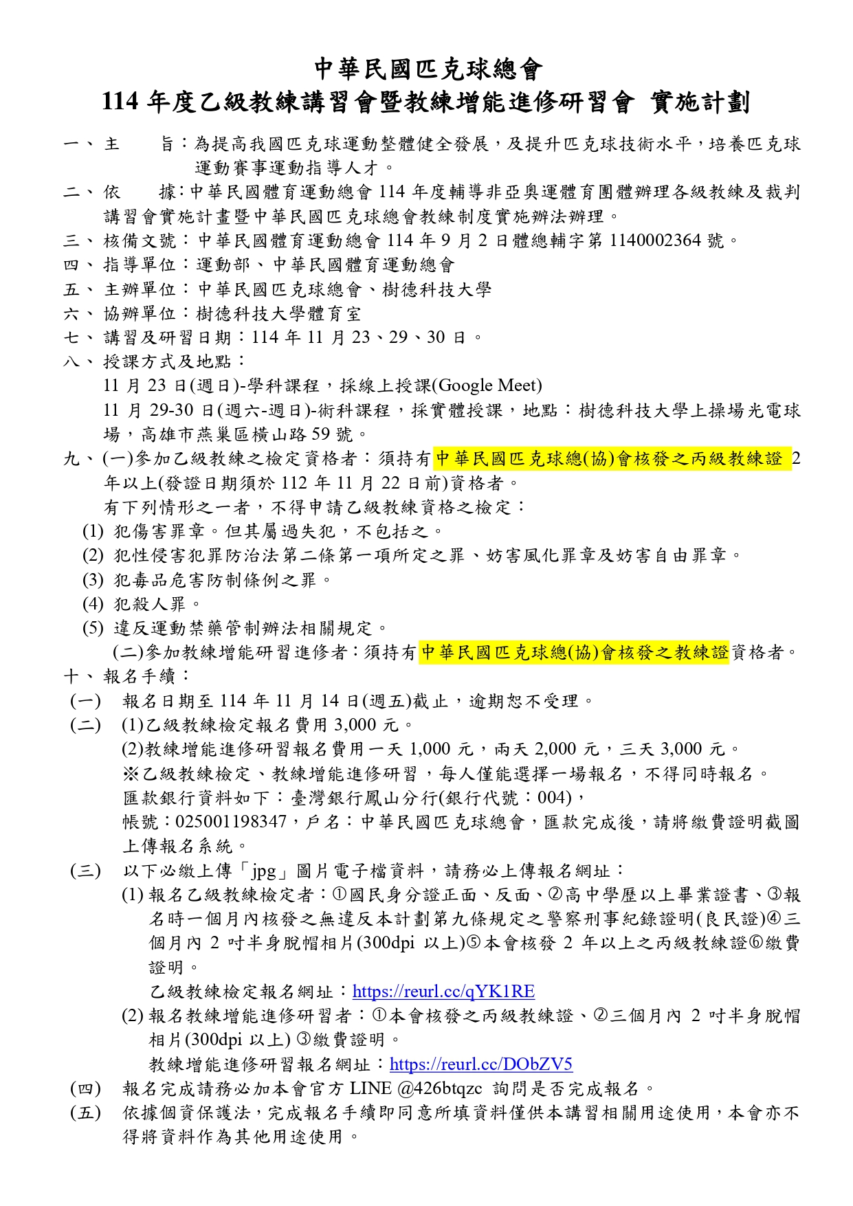
(更新)凡持有中華民國匹克球總(協)會丙級教練證滿2年以上均可報考本次乙級教練檢定
114年乙級匹克球教練講習會暨教練增能研習進修
講習/研習日期11/23(網路授課)、11/29-30(實體授課)
乙級匹克球教練檢定報名 https://reurl.cc/qYK1RE
教練增能研習進修報名 https://reurl.cc/DObZV5
乙級教練講習暨增能實施辦法 https://reurl.cc/z54Kx7
#114年度僅此一場升等乙級教練檢定
#已持有本會教練證者_記得4年需48小時增能證明_證照到期才能換證哦








